
KI in SOLIDWORKS
Ihr nächster Produktivitätssprung.
Einblicke Konstruktionsunterstützung.

Skizzenreparatur.
Schnelles Reparieren von defekten Skizzenbezeichnungen: Damit Ihre Entwurfsabsicht intakt bleibt.

Auswahlbeschleuniger.
Intelligente Geometrieauswahl: Sofortige Erfassung ähnlicher Features ohne wiederholtes Auswählen.

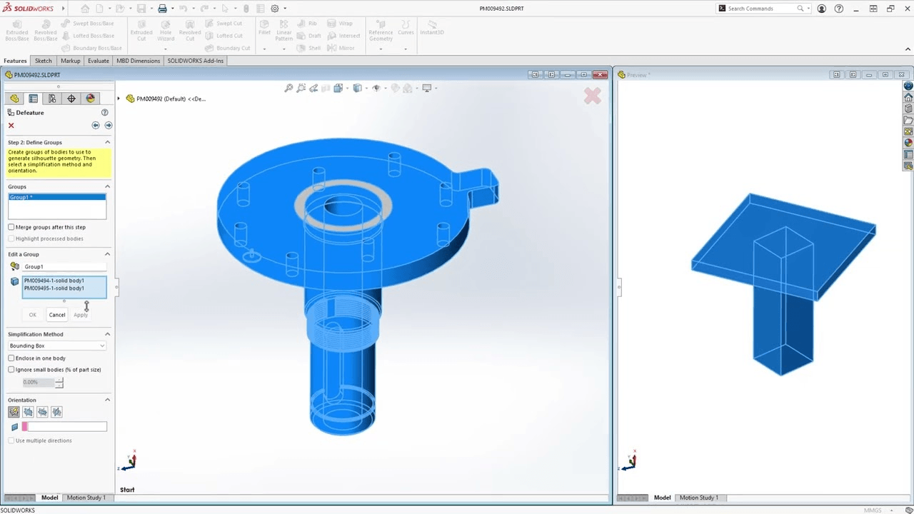
Defeature durch gesteuerte Silhouette.
Silhouette defeature: Erstellt schnell vereinfachte Modelle und behält dabei die Verknüpfungen zum übergeordneten Modell bei.

Fehlende Verknüpfungsreferenz reparieren.
Verknüpfungsreparatur: Stellt verlorene Referenzen in Baugruppen automatisch wieder her.

Mustergesteuerte Komponenten.
Verankerungs-Features: Die intelligente Erkennung von Antriebs-Features bei der Erstellung von Mustern.

Automatische Erkennung von Schrauben und Mustern.
Erkennung von Verbindungselementen: Die KI erkennt automatisch Schrauben, Muttern und Unterlegscheiben und verknüpft sie an der richtigen Stelle.
Einblicke Konstruktionsvorhersage.

Automatische generative Zeichnungen.
Für bestehende Zeichnungen generiert die KI jetzt automatisch neue Versionen mit Bemaßungen, Toleranzen und Beschriftungen – und Sie sparen so Stunden an sich wiederholender Arbeit.

Befehls-Predictor.
Die Befehlsvorhersage lernt Ihren Arbeitsablauf und schlägt das relevanteste nächste Werkzeug vor. Das spart Ihnen Klicks und Zeit.

Schraubenerkennung & Muster.
In Baugruppen macht die vorausschauende Erkennung von Verbindungselementen das Zusammenfügen von Schrauben, Muttern und Unterlegscheiben so einfach wie nie.
Einblicke Generatives Design.

Bild zu 2D Mechanismus.
Sekundenschnell von der Idee zur funktionalen Skizze: Generative KI übersetzt das Bild eines Mechanismus in brauchbare Konstruktionsdaten. Dabei werden Verbindungen, Verankerungen oder Rollen automatisch erkannt.

Zeichnungen automatisch generieren.
Die KI generiert und detailliert automatisch neue Zeichnungen in Stapeln – samt Abmessungen, Toleranzen und Beschriftungen für Merkmale. Zudem wählt sie die richtigen Blattformate und Maßstäbe aus.

Generatives Rendering.
Schnelles Rendering dank KI: Der Stellar Global Illumination Renderer, kombiniert mit Deep-Learning-AI-Denoising, liefert physikalisch korrekte Ergebnisse in Höchstgeschwindigkeit.

FEM Maschinelles Lernen.
Die KI trainiert die Machine-Learning-Modelle mit Simulationsdaten. Dadurch erkennt SOLIDWORKS Muster, sieht Ergebnisse vorher und beschleunigt Validierungen. Heißt: schnellere Iterationen und intelligentere Entscheidungen.

AURA – Ihr virtueller Assistent.
Stellen Sie sich vor, Sie hätten einen KI-Begleiter, der all diese Intelligenz zusammenbringt und sie aktiv unterstützt – das ist AURA. AURA ist Ihr persönlicher KI-Design-Begleiter – jederzeit verfügbar, immer im richtigen Kontext.
Sie arbeitet vollständig innerhalb Ihrer sicheren Cloud-Umgebung und ausschließlich mit Ihren freigegebenen Daten.
Mit AURA gewinnen Sie ein sicheres Datenmanagement, damit Sie der KI Ihre Konstruktionen auch anvertrauen können. Und Sie erhalten einen schnelleren Zugriff auf die Richtigen Daten, ohne Zeitverlust durch langes Suchen. AURA können Sie bereits jetzt nutzen, wenn sie die 3DEXPERIENCE Cloud-Services in SOLIDWORKS aktiviert haben.

Ihre Vorteile mit KI in SOLIDWORKS.
- Effizienzsteigerung im Arbeitsalltag: KI übernimmt zeitraubende Routineaufgaben, sodass Sie schneller von der Idee zur fertigen Konstruktion gelangen.
- Fehlervermeidung und Qualitätssteigerung: KI erkennt potenzielle Fehler frühzeitig, schlägt Optimierungen vor und minimiert Nacharbeit
- Kreative Freiräume für Ingenieur:innen: Repetetive Aufgaben wie Zeichnungs- oder Varianten-Generierung übernimmt die KI ebenfalls: Und Sie können sich auf kreative und komplexe Designentscheidungen konzentrieren.
- Automatische Zeichnungserstellung: Generative KI erstellt Zeichnungen mit Maßen, Toleranzen und Beschriftungen automatisch. AURA begleitet diesen Prozess optional, damit Sie jederzeit den Überblick behalten und schnell druckfertige Ergebnisse erhalten.
- Schnelle Entscheidungen dank relevanter Informationen: Der virtuelle Helfer AURA bündelt relevante Informationen aus unterschiedlichen Quellen, liefert sie kontextbezogen direkt in die Arbeitsumgebung und unterstützt so fundierte Entscheidungen ohne lange Recherche.
Wir setzen auch bei Künstlicher Intelligenz auf eine europäische Lösung: Der virtuelle Helfer AURA ist komplett an die 3DEXPERIENCE Plattform angebunden. Nutzen Sie schon heute die neuen KI-Funktionen in SOLIDWORKS – und erleben Sie, wie Aura als persönlicher Begleiter Ihre Prozesse ergänzt. Alles, was Sie dafür brauchen, ist SOLIDWORKS mit aktivierten 3DEXPERIENCE Cloud Services. Wir unterstützen Sie beim Einstieg. – so bleiben Ihre sensiblen Unternehmensdaten sicher.
Unsere Expert:innen beraten Sie gerne und zeigen Ihnen, wie Sie mit den KI Werkzeugen in SOLIDWORKS Ihrer Produktentwicklung den nächsten Produktivitätssprung ermöglichen.