Produktentwicklung
Anlagenbau
3D-CAD

Smap3D Plant Design.

Die integrierte Lösung für die Anlagenplanung mit SOLIDWORKS.
Smap 3D Header
Wofür Smap3D Plant Design?

Die detaillierte Lösung für den Anlagenbau.

Weltweit wird Smap3D Plant Design für die Planung von Anlagen und Rohrleitungen eingesetzt. Nutzen Sie einen durchgängigen Prozess mit spezialisierten Werkzeugen für Verfahrenstechnik, Verrohrung und Rohrleitungsfertigung. Die Integration von Smap3D Plant Design in SOLIDWORKS gewährleistet erfolgreiches Arbeiten.

Geeignet für
Maschinen- und Anlagenbau
Energie- und Rohstoffbranche

Gute Gründe für

Smap3D Plant Design.

Schneller Arbeiten

Mit der Integration von Smap3D Plant Design in SOLIDWORKS und den intelligenten automatisierten Funktionen für die Planung einer Anlage beschleunigen Sie die Arbeit bereits in der Konzeption.

Bessere Qualität

Steigern Sie die Qualität Ihres Entwurfs, indem Sie Fehler in jeder Planungsphase vermeiden: verzahnte Applikationen, Bibliotheken und die Durchgängigkeit des Entwurfprozesses machen dies möglich.

Effizienz steigern

Die Kombination von intelligenten und automatisierten Funktionen sowie die zur Verfügung stehenden Normteile unterstützen Sie bei der Planung einer Anlage von Anfang an.

Einsatzmöglichkeiten für Smap3D Plant Design.

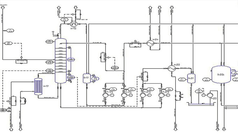
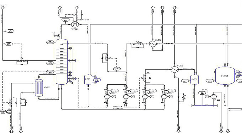
2D-Fliessbilder mit Smap3 Plant Design
Smap3D P&ID

2D-Fließbilder für die Verfahrenstechnik.

In der Verfahrenstechnik sind 2D-Fließbilder zentral für die Anlagenplanung. Mit Smap 3D P&ID erstellen Sie Fließbilder, Zeichnungen, Auswertungen und Prüfungen in einer Software, automatisieren wiederkehrende Aufgaben und verbinden 2D-Fließbilder mit dem 3D-Modell.
3D-Rohrleitungsplanung mit Smap3D Plant Design
Smap3D Piping

3D-Rohleitungsplanung.

3D-Rohrleitungen planen Sie mit Smap3D Piping direkt in Ihrer gewohnten SOLIDWORKS-Oberfläche. Nutzen Sie umfangreiche Automatisierungsfunktionen für verschiedenen Rohrklassen und definieren Sie die zugehörigen Komponenten.

Isometrien mit Smap3D Plant Design
Smap3D Isometric

Isometriezeichnungen.

Mit Isometriezeichnungen exportieren Sie alle Informationen zu den von Ihnen erstellten Rohrleitungen vollautomatisch über konfigurierbare Parameter. Individuelle Stücklisten können ebenfalls automatisch ausgegeben werden. Die Basissoftware ist das bewährte ISOGEN von Alias.

Erstklassiger Service & Support inklusive.

Profitieren Sie von unserer langjährigen Erfahrung, den Servicedienstleistungen sowie dem erstklassigen Support unseres Technikteams.

Zertifizierter Schulungsanbieter

Wir bieten sowohl Online- als auch On-Demand-Schulungen an.

Ausgezeichneter Kundensupport

Unser ausgezeichnetes Technikteam bietet einen erstklassigen Kundensupport.

Innovative PLM-Beratung

Wir unterstützen unsere Kunden bei der Entfaltung des maximalen Potentials, damit sie durch Leistungssteigerung und Innovation im Wettbewerb gewinnen.

Offizieller SOLIDWORKS Partner

Wir verfügen über ein in 30 Jahren ​kontinuierlich aufgebautes Fachwissen in den verschiedenen Branchen und Technologien.

Häufig gestellte Fragen.

Was ist Smap3D Plant Design?

Smap3D Plant Design ist eine Sammlung von Applikationen für die Anlagenplanung. Der Umfang reicht von der ersten Konzeption mittels 2D-Fließbildern bis hin zur Steuerung von Fertigungsprozessen wie dem Rohrbiegen.

Wer nutzt Smap3D Plant Design?

Smap3D Plant Design wird in Branchen verwendet, die Rohrleitungen für ihre Anlagen und Maschinen konzipieren und konstruieren, also im Anlagenbau, in der Verfahrenstechnik, in der Umwelt – und Wassertechnik, in der Nahrungsmittelindustrie und vielen weiteren.

Wie wird Smap3D Plant Design verwendet?

Smap3D Plant Design ist vollständig in SOLIDWORKS integriert, sodass die gleiche Benutzeroberfläche und die gleichen Menüs genutzt werden. Alle erstellten Teile können in SOLIDWORKS-Baugruppen verbaut und auf SOLIDWORKS-Zeichnungen dargestellt werden.

Muss ein 3D-CAD-System für Smap3D installiert sein?

Für die Erstellung von 2D-Fließbildern wird kein 3D-CAD System benötigt. Smap3D P&ID ist als Stand-alone-Lösung erhältlich.

Sie haben Fragen? Wir beraten Sie gerne!

Ihre Zufriedenheit hat oberste Priorität. Wenn Sie Informationen benötigen, Unklarheiten haben oder spezifische Anliegen besprechen möchten, zögern Sie nicht, uns zu kontaktieren
+43 (0) 50 246